2025年及历年各省中考真题汇总

收集整理了2015年—-2025年31个省市中考真题,包含原卷、答案及解析,Word版,可编辑、可修改、可打印(更新中)。

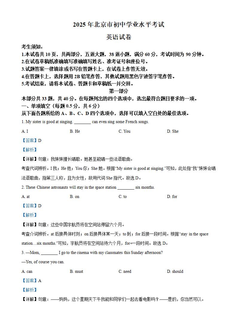
2025年全国各地中考真题具体目录如下:

图片[1]-2025年及历年各省中考真题汇总-178伴读-中考辅导网图片[2]-2025年及历年各省中考真题汇总-178伴读-中考辅导网

 

图片[3]-2025年及历年各省中考真题汇总-178伴读-中考辅导网

图片[4]-2025年及历年各省中考真题汇总-178伴读-中考辅导网

图片[5]-2025年及历年各省中考真题汇总-178伴读-中考辅导网

2015-2024年全国各省市中考真题,九科共8000多份,含真题原卷、答案及解析,可修改、可编辑、可打印。具体如下:

图片[6]-2025年及历年各省中考真题汇总-178伴读-中考辅导网

图片[7]-2025年及历年各省中考真题汇总-178伴读-中考辅导网

图片[8]-2025年及历年各省中考真题汇总-178伴读-中考辅导网图片[9]-2025年及历年各省中考真题汇总-178伴读-中考辅导网图片[10]-2025年及历年各省中考真题汇总-178伴读-中考辅导网图片[11]-2025年及历年各省中考真题汇总-178伴读-中考辅导网图片[12]-2025年及历年各省中考真题汇总-178伴读-中考辅导网图片[13]-2025年及历年各省中考真题汇总-178伴读-中考辅导网图片[14]-2025年及历年各省中考真题汇总-178伴读-中考辅导网图片[15]-2025年及历年各省中考真题汇总-178伴读-中考辅导网

需要历年各省市中考真题及答案解析的,请加入会员后下载。

 

 

© 版权声明
THE END
喜欢就支持一下吧
点赞66 分享